
(转自:金融贰叁事)
核心观点 ]article_adlist-->稳定币的前世今生:连接法定货币与数字资产间的桥梁
什么是稳定币?相较于BTC等加密货币价格波动较大,支付属性减弱、财富增值属性增强,而稳定币将其价值锚定到一种或者一篮子相对稳定的底层资产、价值稳定,成为加密货币市场“计价工具”;目前稳定币是各类加密货币交易和清算的桥梁币,多数加密货币交易所均实现稳定币本位,此外稳定币在DeFi应用、跨境支付场景应用积极探索。
稳定币市场现状如何?2020年开始稳定币市值快速增长,截止25/6/28全球稳定币市值达2629亿美元/占加密货币总规模的7.7%,以USDT、USDC等法币为储备资产稳定币为主流;目前全球最大稳定币产品USDT、USDC市值分别1576亿、617亿美元,市场份额分别为60%、23%;增速看,USDT、USDC总市值21-24年CAGR分别为60%、83%
USDT、USDC竞争壁垒是什么?先发优势+渠道合作是USDT、USDC主要竞争壁垒。USDT2014年10月诞生、为全球最早发行稳定币,2015年上线Bitfinex交易平台,2019年与TRON深度合作、助推USDT规模稳居行业第一;USDC2018年首次发行,合规性较高(获美国、欧洲、亚洲多地许可),与Coinbase、Binance深度合作,市场份额持续上升。
稳定币产业链拆解:发行人、交易所更为受益
稳定币产业链中主要角色包括:发行人、交易所、基础设施供应商、稳定币持有人、资产托管方、应用生态方等。
对于发行人:负责稳定币发行、资产锚定及赎回机制管理,通过将储备资产存放在托管机构,投资于低风险资产获取利息收入;以全球第二大稳定币发行人Circle为例,其储备资产的利息收入占其总收入99%,储备资产90%以货币市场基金持有(美国国债回购协议、美国国债各一半)、10%现金。
对于交易所:专注于稳定币及相关加密资产交易的数字化平台,围绕稳定币与其他加密货币、法币提供交易、托管、质押、借款与贷款、支付等金融服务,赚取相关交易手续费及技术服务费等;以美国加密货币交易所Coinbase为例,其营收中大部分为交易手续费收入,此外Circle分销等收入也为重要贡献。
稳定币的星辰大海:国际支付体系破局者
相较于传统跨境支付清算体系,稳定币支付具备效率高、成本低特征。相较于传统跨境支付体系中存在实体金融监管限制,依托区块链技术的稳定币具备去中心化、全天候运行、链上记录透明、交易不可逆等机制,具备更高效率、更低成本等特征,天然成为跨境贸易结算和跨境支付的重要手段。
稳定币在跨境交易结算中渗透率不断上升,助力全球跨境支付体系重构。近年来随着稳定币积累大量用户和应用场景后,稳定币在支付领域渗透率持续提升;2023年稳定币在支付、P2P转账、汇款等场景交易量超2.3万亿美元,持续逼近Visa。
加密货币行业投资价值梳理
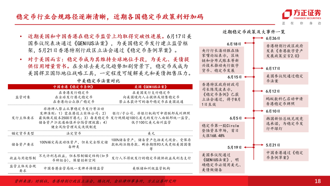
本轮稳定币行情如何展望? 稳定币2014年诞生、近期中美开始加速稳定币合规化,归其根本在于中美关系不确定性提升、去全球化趋势明确,而稳定币具备低成本、高效率、去中心化特征,有望在新一轮国际支付体系重塑中扮演重要角色;因此以香港先行试点稳定币、搭建稳定币生态战略意义重大,看好下半年中美稳定币政策持续发力,香港稳定币参与机构逐步扩容,坚定看好!
哪些机构最为受益?稳定币本质“桥梁币”、同质化明显,USDT、USDC实现垄断在于先发优势、和交易所等渠道合作,故Circle储备资产收入大部分以分销费给到Coinbase;我们认为,后续香港稳定币市场中,发行较早、与生态完善的交易平台绑定较深的稳定币有望率先突围,故交易平台最为受益。
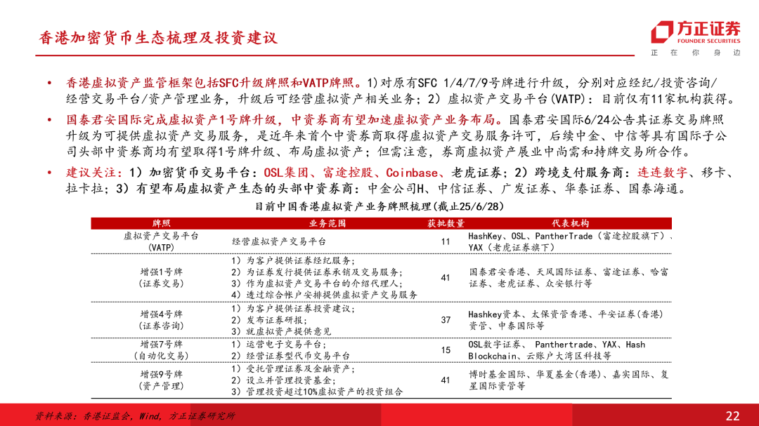
建议关注:1)加密货币交易平台:OSL集团、富途控股、Coinbase、老虎证券;2)跨境支付服务商:连连数字、移卡、拉卡拉;3)有望布局虚拟资产生态的头部中资券商:中金公司H、中信证券、广发证券、华泰证券、国泰海通。
风险提示:宏观经济波动风险;国际地缘局势波动风险;后续牌照发放不及预期风险;稳定币政策变化风险等。
























方正金融团队 
许旖珊
方正证券研究所
所长助理、金融首席分析师
]article_adlist-->许旖珊:清华大学金融硕士、中央财经大学本科,全市场最年轻新财富上榜分析师之一,入行第4年新财富第五名,专注非银金融和资管行业研究。曾任上海申银万国证券研究所非银首席、总监。2022年新财富最佳分析师第五名、2022年水晶球最佳分析师第五名。 ]article_adlist-->林宇轩:覆盖保险。英国利兹大学经济学硕士,曾任职于上海申银万国证券研究所,5年新华保险董办经验。2022年新财富第五名团队核心成员、2022年水晶球第五名团队核心成员。 ]article_adlist-->贾舒雅:覆盖保险、银行。上海财经大学保险硕士、上海对外经贸大学本科,3年保险研究及实习经验,曾任职于保险资管风险管理岗;对保险产品、渠道有深刻见解。 ]article_adlist-->张轩铭:覆盖金融科技、券商、多元金融。中国人民大学经济学硕士、南开大学本科,2年券商研究及实习经验。 ]article_adlist-->杨皓然:覆盖银行。上海财经大学金融硕士、管理学本科,1年券商研究及实习经验。 ]article_adlist-->
海量资讯、精准解读,尽在新浪财经APP
线上配资提示:文章来自网络,不代表本站观点。